人民網雄安6月20日電 (記者王紅)雄安人力資源服務有限公司19日發布公告,擬面向社會公開招聘水利運行崗、水利設計管理崗、水利檔案崗位項目員工共4名,有意者可登錄雄才網(https://www.ixahr.com/)進行報名,本次招聘招滿為止。咨詢電話為0312-5619956、0312-5619961。
詳情如下:
河北雄安人力資源服務有限公司雄安新區水利泵站項目員工招聘公告
河北雄安人力資源服務有限公司(以下簡稱雄安人力公司)根據生態建設公司水利設施項目相關管理工作需要,現面向社會公開招聘水利泵站建設、水利檔案崗位項目員工。工作地點在雄安新區。為改善白洋淀生態環境,筑牢千年大計安全屏障,營造安全穩定的雄安新區良好環境,我們誠邀您的加入!
招聘原則
堅持德才兼備、以德為先、五湖四海、任人唯賢的用人標準,堅持公開、平等、競爭、擇優的用人原則。
招聘崗位
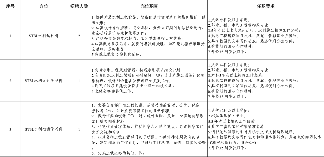
招聘人數4人
招聘崗位及崗位要求詳見下表或招聘報名頁面。

報名時間及方式
1.報名截止時間:招滿為止
2.報名方式:應聘人員登錄雄才網(網址:https://www.ixahr.com/)進行報名。
人員管理
聘用人員與雄安人力公司簽訂勞動合同,辦理手續后安排到相應崗位工作。
注意事項
1.應聘人員須同時附件提交身份信息、畢業證書、崗位要求的資格證書等相關證明材料。
2.應聘人員應對本人填報、提供信息的真實性、準確性、完整性負責;提供虛假信息者,一經發現,取消應聘資格。
3.應聘人員投遞簡歷時只可選擇該項目其中一個崗位,不可重復投遞。
4.招聘有關信息將通過短信、電話或郵件等方式通知,招聘各環節未通過人員不再另行通知。請應聘者確保填報的手機號碼、郵箱等聯系方式準確無誤,并保持通訊暢通。
5.招聘不收取任何費用,不舉辦或委托任何機構開展相關輔導培訓。
報名咨詢
咨詢電話:0312-5619956、0312-5619961
咨詢時間:9:00-12:00,14:00-17:30(工作日)
報名入口:https://www.ixahr.com/index.php?m=&c=jobs&a=com_show&id=195(請復制以下網址到瀏覽器中查看)
河北雄安人力資源服務有限公司
2023年6月19日
微信
微博
返回
頂部