人民網雄安7月9日電 (劉師豪)河北雄安人力資源服務有限公司發布多條招聘公告,面向社會公開招聘67人,包括從事不動產登記相關工作17人,財務會計崗1人,從事水廠、管網運維的運營管理及客戶服務相關工作49人。
根據公告,不動產登記工作招聘報名截止時間為7月15日18:00,財務會計崗報名截止時間為7月22日18:00,水務運營崗位不設時間招滿為止。應聘人員可登錄雄才網(網址:https://www.ixahr.com/)進行報名。
公告詳情如下:
河北雄安人力資源服務有限公司業務外包崗位招聘公告
河北雄安人力資源服務有限公司(以下簡稱雄安人力公司)根據工作需要,現面向社會公開招聘業務外包員工,工作地點在雄安新區,從事不動產登記相關工作。
1招聘原則
堅持德才兼備、以德為先、五湖四海、任人唯賢的用人標準,堅持公開、平等、競爭、擇優的用人原則。
2 招聘崗位
招聘崗位及崗位要求詳見下表或招聘報名頁面。
1. 項目負責人 ?????1名
2. 綜合輔助崗 ?????4名
3. 業務受理服務崗 ?12名

3報名時間及方式
1.報名截止時間:2022年7月15日18:00。
2.報名方式:本次招聘報名僅接受網上報名。應聘人員登錄雄才網(網址:https://www.ixahr.com/)進行報名。
4人員管理及有關待遇
聘用人員與雄安人力公司簽訂勞動合同,辦理手續后安排到相應崗位工作。
5 注意事項
1.應聘人員須同時附件提交身份信息、畢業證書、崗位要求的資格證書等相關證明材料。
2.應聘人員應對本人填報、提供信息的真實性、準確性、完整性負責;提供虛假信息者,一經發現,取消應聘資格。
3.招聘有關信息將通過短信、電話或郵件等方式通知,招聘各環節未通過人員不再另行通知。請應聘者確保填報的手機號碼、郵箱等聯系方式準確無誤,并保持通訊暢通。
4.招聘不收取任何費用,不舉辦或委托任何機構開展相關輔導培訓。
6 報名咨詢
1.咨詢電話:0312-5619956,0312-5619961
2.咨詢時間:9:00-12:00,14:00-17:30(工作日)
報名入口:(請復制以下網址到瀏覽器中查看)https://www.ixahr.com/index.php?m=&c=jobs&a=com_show&id=195
河北雄安人力資源服務有限公司
2022年7月8日
河北雄安人力資源服務有限公司業務外包崗位招聘公告
河北雄安人力資源服務有限公司(以下簡稱雄安人力公司)根據工作需要,現面向社會公開招聘業務外包員工。
1招聘原則
堅持德才兼備的用人標準,貫徹民主、公開、競爭、擇優的原則,采用“按需設崗、競爭上崗、以崗定薪”的崗位聘用方式,實行“績效考評、能進能出、動態優化”的開放靈活用人機制,逐步提高工作人員的專業能力。
2 招聘崗位
招聘崗位及崗位要求詳見下表或招聘報名頁面。
財務會計崗1名。

3報名時間及方式
1.報名截止時間:2022年7月22日18:00。
2.報名方式:本次招聘報名僅接受網上報名。應聘人員登錄雄才網(網址:https://www.ixahr.com/)進行報名。
4人員管理及有關待遇
聘用人員與雄安人力公司簽訂勞動合同,辦理手續后安排到相應崗位工作,工作地點在容城縣。
5 注意事項
1.應聘人員須同時附件提交身份信息、畢業證書、崗位要求的資格證書等相關證明材料。
2.應聘人員應對本人填報、提供信息的真實性、準確性、完整性負責;提供虛假信息者,一經發現,取消應聘資格。
3.招聘有關信息將通過短信、電話或郵件等方式通知,招聘各環節未通過人員不再另行通知。請應聘者確保填報的手機號碼、郵箱等聯系方式準確無誤,并保持通訊暢通。
4.招聘不收取任何費用,不舉辦或委托任何機構開展相關輔導培訓。
6 報名咨詢
1.咨詢電話:0312-5619956,0312-5619961
2.咨詢時間:9:00-12:00,14:00-17:30(工作日)
報名入口:(請復制以下網址到瀏覽器中查看)https://www.ixahr.com/index.php?m=&c=jobs&a=com_show&id=195
河北雄安人力資源服務有限公司
2022年7月8日
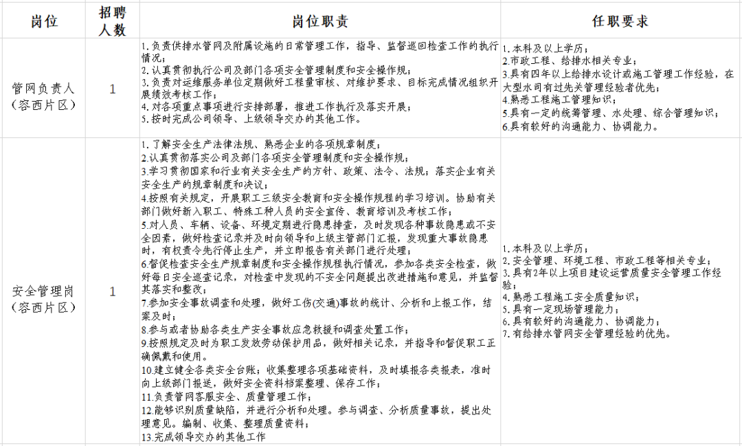
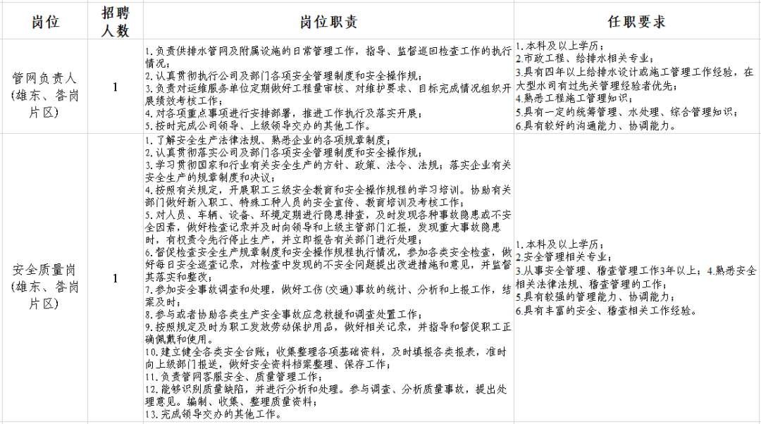
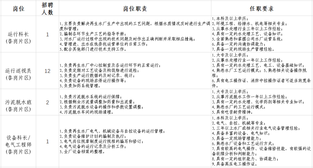
雄安新區容西 雄東 昝崗片區水務運營崗位面向社會公開招聘
雄安新區容西、雄東、昝崗片區給排水管網、客戶服務及昝崗再生水廠等水務設施,根據工作需要面向社會公開招聘從事水廠、管網運維的運營管理及客戶服務相關工作的人員。
1招聘原則
堅持德才兼備、以德為先、五湖四海、任人唯賢的用人標準,堅持公開、平等、競爭、擇優的用人原則。
2 招聘崗位
招聘人數共49人
招聘崗位及崗位要求詳見下表或招聘報名頁面。







3報名時間及方式
1.報名截止時間:自公告發布之日起至招滿為止。
2.報名方式:本次招聘報名僅接受網上報名。應聘人員登錄雄才網(網址:https://www.ixahr.com/)進行報名。
4人員管理
聘用人員與雄安人力公司簽訂勞動合同,辦理手續后安排到相應崗位工作。
5 注意事項
1.應聘人員須同時附件提交身份信息、畢業證書、崗位要求的資格證書等相關證明材料。
2.應聘人員應對本人填報、提供信息的真實性、準確性、完整性負責;提供虛假信息者,一經發現,取消應聘資格。
3.招聘有關信息將通過短信、電話或郵件等方式通知,招聘各環節未通過人員不再另行通知。請應聘者確保填報的手機號碼、郵箱等聯系方式準確無誤,并保持通訊暢通。
4.招聘不收取任何費用,不舉辦或委托任何機構開展相關輔導培訓。
6 報名咨詢
1.咨詢電話:0312-5619956,0312-5619961
2.咨詢時間:9:00-12:00,14:00-17:30(工作日)
報名入口:(請復制以下網址到瀏覽器中查看)https://www.ixahr.com/index.php?m=&c=jobs&a=com_show&id=195
河北雄安人力資源服務有限公司
2022年7月8日
微信
微博
返回
頂部