人民網雄安5月1日電 (劉師豪)今天上午,在雄安新區容東片區明珠園小區東側的電動自行車登記服務點,王志偉領到了屬于自己的號牌。這也是該服務點發放的第一張電動自行車號牌。

王志偉(左)順利領到了電動自行車號牌。人民網 劉師豪攝
雄安新區5月1日至10月31日對雄縣、容城縣、安新縣范圍內電動自行車集中免費登記上牌。11月1日起,未懸掛號牌的電動自行車將不得上路行駛。
王志偉之前在網上看到了相關信息,按照說明進行了登記預約!拔医裉煲淮笤缇蛠淼缴吓泣c,沒想到能排在第一個。有了號牌,今后對電動自行車的管理會更加規范,對我這種經常騎電動自行車的來說,以后出行就更有安全保障了!蓖踔緜フf。

容東片區服務點的民警正在查驗群眾的電動自行車。人民網 劉師豪攝
據了解,5月1日,容城縣5個服務點,雄縣、安新縣8個服務點均啟動了電動自行車登記上牌服務。上牌將一直持續到10月31日,期間每天8:30至17:30,三縣各服務點都會有民警在現場辦理業務。

雄縣包裝城服務點的志愿者正在協助群眾進行登記。陳達攝
為方便上牌,減少現場資料審核錄入、排隊等候時間,雄安新區公安局交通管理與巡特警支隊提醒廣大群眾,可通過網上預約方式排號,再就近選擇服務點辦理。

位于安新縣建設大街的卓正生態園電動自行車登記上牌服務點。安新縣融媒體中心供圖
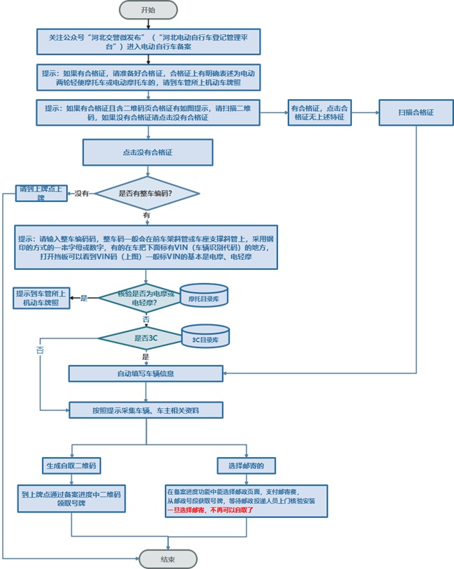
“群眾可從微信公眾號‘河北交警微發布’進行電動自行車備案,填寫相關信息并生成自取二維碼,再到臨近的服務點現場領取號牌!比莩强h公安局交通管理大隊副大隊長孟飛介紹,現場領取號牌時需持身份證、電動自行車合格證及購買發票等材料,民警對車輛進行查驗,合格后發放正式號牌。如果未攜帶電動自行車合格證、發票等,現場填寫《承諾書》后也可領取號牌。
“前期上牌群眾較多,到達服務點后請耐心排隊等候。接下來交管部門會根據群眾需求,將集中上牌工作進一步深入到社區及各鄉鎮,讓群眾少跑腿!泵巷w表示。
附群眾登記上牌流程:


微信
微博
返回
頂部