人民網雄安4月20日電 (王紅)雄安新區公安局交通管理與巡特警支隊發布通告,稱5月1日至10月31日將對雄安新區雄縣、容城縣、安新縣范圍內電動自行車集中免費登記上牌。11月1日起,未懸掛號牌的電動自行車將不得上路行駛。
根據通告,本次集中登記上牌將對最高設計車速不超過25千米/小時且符合新、舊國標規定的電動自行車,核發綠底白字的正式號牌;對在用的不符合新、舊國標規定的電動自行車,核發白底黑字的臨時號牌,并按照《河北省電動自行車管理條例》規定設置三年過渡期,過渡期滿后,不得上道路行駛;對使用電動自行車從事快遞、外賣的經營單位,使用的電動自行車必須符合強制性國家標準,核發黃底黑字的正式號牌;電動摩托車、電動輕便摩托車屬于機動車,不屬于電動自行車,須到車管所進行注冊機動車,駕駛人需具有此類車的準駕車型的駕駛證。
此次雄安共設置了13個集中登記上牌先行示范點,可通過“河北交警微發布”公眾號預約登記后申領車牌,亦可到登記上牌先行示范點現場申領,F場申領時申請人需攜帶身份證明、騎行車輛、佩戴頭盔,現場交驗車輛。為減少疫情影響,雄安三縣集中登記上牌分區域分階段實行,先主城區辦理,后鄉鎮辦理。
據了解,11月1日起,雄安新區將停止辦理舊標準的電動自行車登記上牌,停辦臨時號牌發放業務。新購買的符合新標準的電動自行車,自購買之日起30日內需前往公安交管部門設置的登記上牌點免費辦理。2025年4月30日起,使用臨時號牌的電動自行車不得上路行駛。
通告詳情如下:
關于開展電動自行車集中登記上牌行動的通告
為了加強和規范電動自行車管理,維護良好城市道路交通秩序,預防和減少道路交通事故,依據《中華人民共和國道路交通安全法》《河北省電動自行車管理條例》《河北省電動自行車登記規定》等法律法規,決定在雄安新區內開展電動自行車集中登記上牌行動,F將有關事項通告如下:
一、集中登記上牌行動時間
2022年5月1日至2022年10月31日
二、集中登記上牌的區域
雄安新區雄縣、容城縣、安新縣范圍內
三、集中辦理地點
雄安新區共設置13個集中登記上牌點(具體點位見附件1),作為先行示范點。新增集中登記上牌點以三縣各地公安交管部門公布的信息為準。
(一)為減少疫情影響,新區三縣集中登記上牌分區域分階段實行,先主城區辦理,后鄉鎮辦理。具體辦理地點以三縣各地公安交管部門公布的信息為準,請廣大車主有序進行。
(二)鼓勵廣大車主先行選擇電動自行車公眾號預約登記,減少現場資料審核錄入、排隊等候時間,有效避免人員及車輛聚集。
(三)辦理登記時,請廣大車主自覺排隊等候、維護良好秩序。各上牌點要嚴格按照疫情防控要求,做好環境衛生清潔消毒、人員健康監測,確保各項疫情防控工作措施落實到位。
四、登記電動自行車標準
本次集中登記上牌的電動自行車,包括:
(一)對最高設計車速不超過25km/h且符合新、舊國標(新舊國標規定要求見附件2)規定的電動自行車,核發綠底白字的正式號牌。
(二)對在用的不符合新、舊國標規定的電動自行車,核發白底黑字的臨時號牌,并按照《河北省電動自行車管理條例》規定設置三年過渡期,過渡期滿后,不得上道路行駛。
(三)使用電動自行車從事快遞、外賣的經營單位,使用的電動自行車必須符合強制性國家標準,核發黃底黑字的正式號牌。
(四)電動摩托車、電動輕便摩托車屬于機動車,不屬于電動自行車,須到車管所進行注冊機動車,駕駛人且具有此類車的準駕車型的駕駛證。
五、收費標準
對電動自行車免費辦理登記上牌業務,號牌按順序發放。
六、辦理流程
本次電動自行車集中登記上牌分為網上公眾號和線下APP辦理兩種方式:
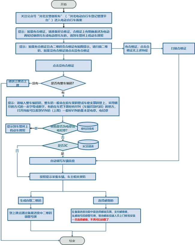
網上公眾號辦理:關注微信公眾號“河北交警微發布”——界面右下角“登記上牌”——根據引導自助備案——決定自取和郵寄——自取到網點——郵寄按步驟填寫信息支付——可選擇投!Y束。(詳細流程見附件4)
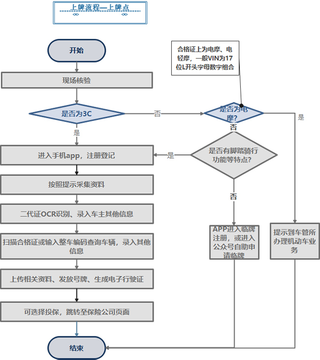
線下APP辦理:現場上牌網點——現場核驗車輛——進入手機APP,注冊登記——采集、錄入相關信息——發放號牌——可選擇投!Y束。(詳細流程見附件5)
注意事項:
申請登記上牌時,申請人需攜帶身份證明、騎行車輛、佩戴頭盔,現場交驗車輛。
(一)提交購車憑證或者其他來歷證明、整車出廠合格證明或者進口憑證且符合強制性國家標準。
(二)對無法提供自行車購車憑證或者其他來歷證明、整車出廠合格證明或者進口憑證,由電動自行車所有人簽署《電動自行車來歷承諾書》(見附件3)。
(三)自行拆除尾牌支架上的附著物,預留出號牌支架安裝孔,便于號牌安裝;拆除擋風、保暖、貨架等裝飾物,還原車輛原貌。
(四)電動自行車投保車主自主選擇,非必須,不強制。鼓勵車主投保,減少事故危害。
(五)電動自行車所有人可以委托代理人申請辦理,代理人應當提交代理人的身份證明和電動自行車所有人的書面委托。
(六)本規定下列用語的含義:
身份證明:包括單位和個人,單位證明指《統一社會信用代碼證》、加蓋單位公章的委托書和被委托人的身份證明;個人的身份證明:指《居民身份證》,或者其他能夠證明身份的有效證件;
電動自行車來歷證明:指銷售發票、轉讓協議、人民法院調解書、裁定書、判決書及仲裁裁決等有關證明材料。
七、常態管理
2022年11月1日起,停止辦理舊標準的電動自行車登記上牌,停辦臨時號牌發放業務。未懸掛號牌的電動車,不得上路行駛。新購買的符合新標準的電動自行車,自購買之日起30日內需前往公安交管部門設置的登記上牌點免費辦理。
2025年4月30日起,使用臨時號牌的電動自行車不得上路行駛。
公安交管部門將對未登記上牌的電動自行車、未佩戴頭盔的行為開展路檢路查。
河北雄安新區公安局
交通管理與巡特警支隊
2022年4月19日
附件1

附件2

附件3

附件4

附件5

微信
微博
返回
頂部