人民網雄安3月23日電 (王紅)北京林業大學官方微信公眾號23日發布雄安校區規劃建設人才招聘啟事,擬招聘10名規劃建設人才,工作地點在雄安新區,學?商峁┰谛郯残聟^的免費臨時住宿。
此次招聘崗位分別為1名副總工程師,1名市政工程師,1名土建工程師,1名建筑工程師,1名電氣工程師,1名給排水暖通工程師,1名信息化工程師(弱電工程師),1名造價工程師(土建),1名造價工程師(安裝),1名法務專員。有意者可于3月31日前將簡歷發送至郵箱bjfuxiongan@163.com。聯系電話為010-62338853,010-62338181。
詳情如下:
北京林業大學雄安校區規劃建設人才招聘啟事
學校簡介
北京林業大學是教育部直屬、教育部與國家林業和草原局共建的全國重點大學。1996年被國家列為首批“211工程”重點建設的高校。2008年,學校成為國家“優勢學科創新平臺”建設項目試點高校。2017年,學校入選世界一流學科建設高校行列。
學,F有17個學院,66個本科專業及方向,25個碩士學位授權一級學科點,17個專業學位授權點,8個博士學位授權一級學科點,7個博士后流動站。我校林學和風景園林學兩個學科入圍“雙一流”建設學科名單。
學校秉承“知山知水,樹木樹人”的辦學理念,以生物學、生態學為基礎,以林學、風景園林學、林業工程、農林經濟管理和草學為特色,是農、理、工、管、經、文、法、哲、教、藝等多門類協調發展的全國重點大學,培養了包括16名兩院院士為代表的一大批杰出科技專家和管理人才。
學校主動對接國家重大戰略,在服務京津冀協同發展、黃河流域生態保護和高質量發展、北京城市副中心和雄安新區建設等重大戰略中貢獻北林智慧;在我國“三北”工程、“天!惫こ、退耕還林還草工程、京津風沙源治理工程等國家重點林業生態建設工程中做出重大貢獻;風景園林學科完成的西湖西進、珠三角綠道等項目引領全國風景園林規劃設計;深度參與第二輪青藏高原綜合科考行動;為“山水林田湖草”系統治理提供理論和技術支撐。
目前,學校正以辦人民滿意的高等教育為宗旨,按照學校第十一次黨代會提出的新時代“三步走”戰略,為建設成為扎根中國大地的世界一流林業大學而努力奮斗。
為加快推進北京林業大學雄安校區規劃建設工作,誠邀優秀人才來我校工作。具體招聘安排如下:
一、簡歷投遞時間
首批簡歷投遞時間2022年3月20日起至2022年3月31日。
二、 招聘對象
本次招聘面向有相關工作經驗的社會工作人員。
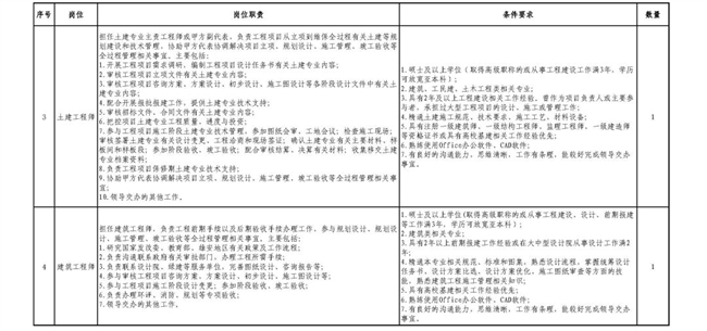
三、崗位計劃
合計10人,具體崗位計劃如下:





四、招聘條件和標準
1.擁護中國共產黨的領導,具有良好的思想政治素質、個人品行和職業道德;
2.遵紀守法,無違法犯罪記錄,未曾受過任何紀律處分;
3.廉潔自律,遵守工作紀律,服從相關保密規定;
4.勤奮努力,吃苦耐勞,誠實守信,具有強烈的事業心、責任感和敬業精神;
5.具有較強的學習能力、組織管理能力、協調溝通能力、語言文字表達能力和團隊協作精神;
6.具備履行崗位職責的身體素質和心理素質;
7.其他要求詳見崗位計劃(附件1)。
五、招聘程序
1.簡歷投遞:簡歷投遞期內,應聘人員須下載簡歷模板(附件2),按模板填寫信息,發送至郵箱bjfuxiongan@163.com。
應聘者須充分了解招聘崗位需求,填報完畢后,保持聯系方式暢通,隨時關注招聘系統、學校相關網站等渠道的通知。
2.簡歷審核:結合崗位職責和需求,對應聘者的簡歷進行審核、篩選,確定參加考核考察人員名單。
3.考核考察:形式主要包括面試、心理素質測試、政審考察等;根據實際工作需要,部分崗位將增設筆試環節。各崗位的具體程序和時間安排另行通知。
4.審議審批:按照相關規定和程序,考核考察通過的候選人經審議審批,確定擬聘用人員。
5.體檢:學校統一組織擬聘用人員進行體檢,參照國家公務員錄用體檢標準確定是否合格。
6.公示、簽約:體檢合格的擬接收人員名單,將在網站進行公示。公示結果無異議的,按照有關規定簽訂勞動合同,辦理相關手續。
六、相關說明
1.應聘者須按照模板填寫個人簡歷,簡歷文件名和電子郵件主題均以“應聘崗位名稱+姓名+身份證號”命名。
2.填寫個人簡歷時須如實填報個人信息,本次招聘資格審核貫穿全過程;如發現不如實填報個人信息,或不符合應聘條件、聘用條件的情況,取消其應聘及聘用資格,已入校工作的解除合同。
3.一經聘用,按照《勞動合同法》與我單位簽訂勞動合同,合同期限原則上4年,試用期6個月;我單位不解決勞動合同制人員的北京常住居民戶口,人事檔案不放入學校管理。
4.學校提供有市場競爭力的薪酬待遇,具體情況面議,按有關規定繳納五險一金;
5.工作地點在雄安新區;學校提供在雄安新區的免費臨時住宿。
6.其他未盡事宜按照學校有關規定執行。
七、聯系方式
雄安指揮部聯系人:高老師
聯系電話:010-62338853
人事處聯系人:陸老師、何老師
聯系電話:010-62338181
地址:北京市海淀區清華東路 35 號北京林業大學人事處
網址:http://rsc.bjfu.edu.cn/
微信
微博
返回
頂部